手机访问入口
首页
学院简介
组织机构
学院概况
新闻动态
新闻中心详情
政策法规
二级学院
财经学院
师资队伍-财经学院
旅游学院
机电工程学院
师资队伍-机电工程学院
电子信息学院
师资队伍-电子信息学院
电商物流学院
师资队伍-电商物流学院
艺术与学前教育学院
师资队伍-艺术与学前教育学院
公共管理学院、商学院
师资队伍-公共管理商学院
公共基础教学研究部
师资队伍-公共基础部
马克思主义教学研究部
师资队伍-马列部
中医护理学院
党团思政
党建风采
团建先锋
思政园地
民族团结
专业介绍
大数据与会计
专业建设
职业教育
电气自动化技术
旅游管理
人力资源管理
社会工作
物联网工程技术
现代物流管理
婴幼儿托管
质量管理
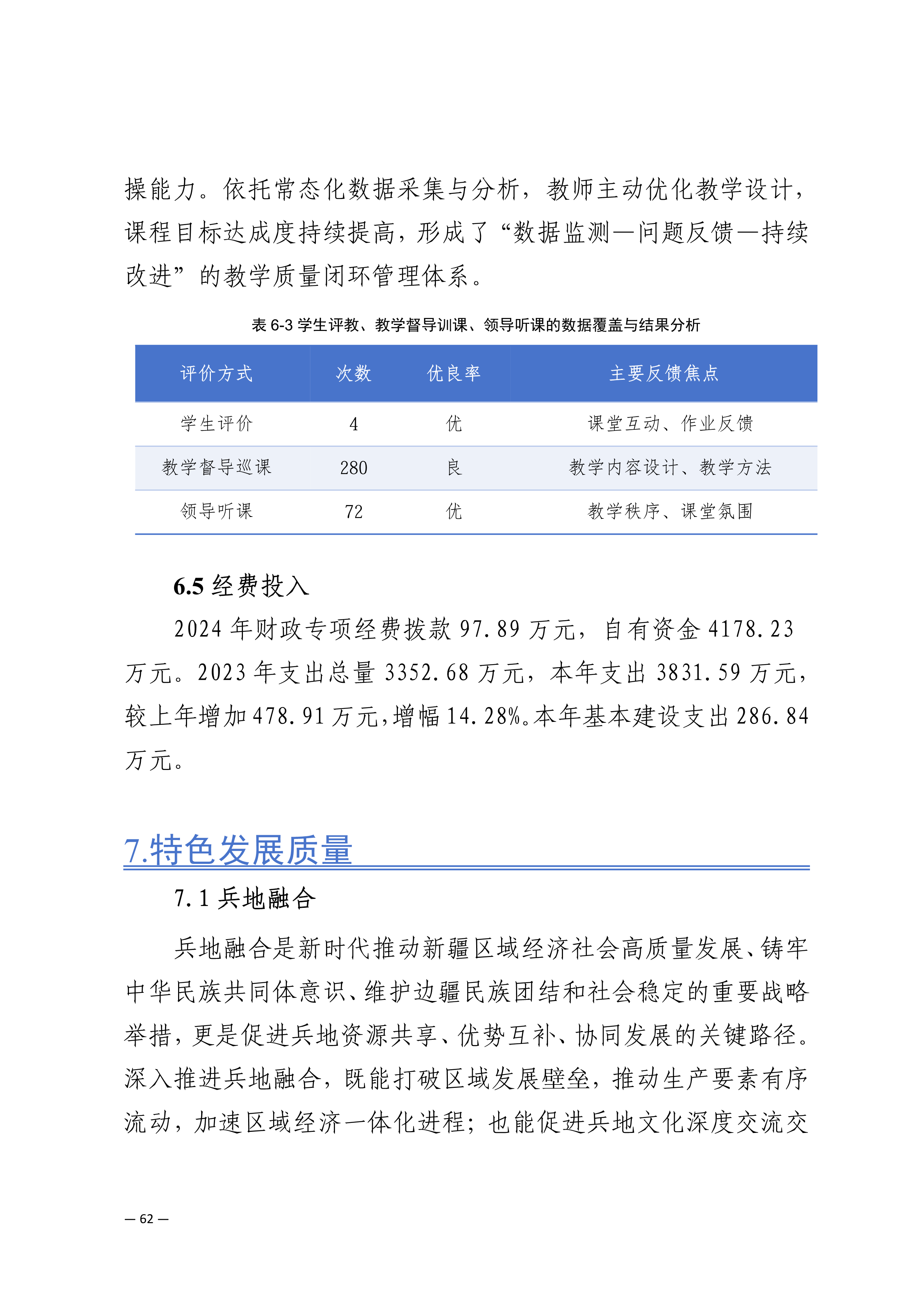
质量年报
职教管理
五大能力
军校化管理
招生就业
报名登记
招生简章
毕业就业
人才培养
招生问答
证书样本
入学流程
继续教育
招生简章
实习实训
校园文化
校园文化
获奖荣誉
走进科技
联系我们
致力于成为全新疆最“
与时俱进
”的职业教育一流高校!
新疆科技职业技术学院
隶属:
新疆科教集团
旗
下
学院质量年报及章程